Home
A Empresa
Serviços
Projetos
Redes Sociais
Contactos
Home
A Empresa
Serviços
Projetos
Redes Sociais
Contactos
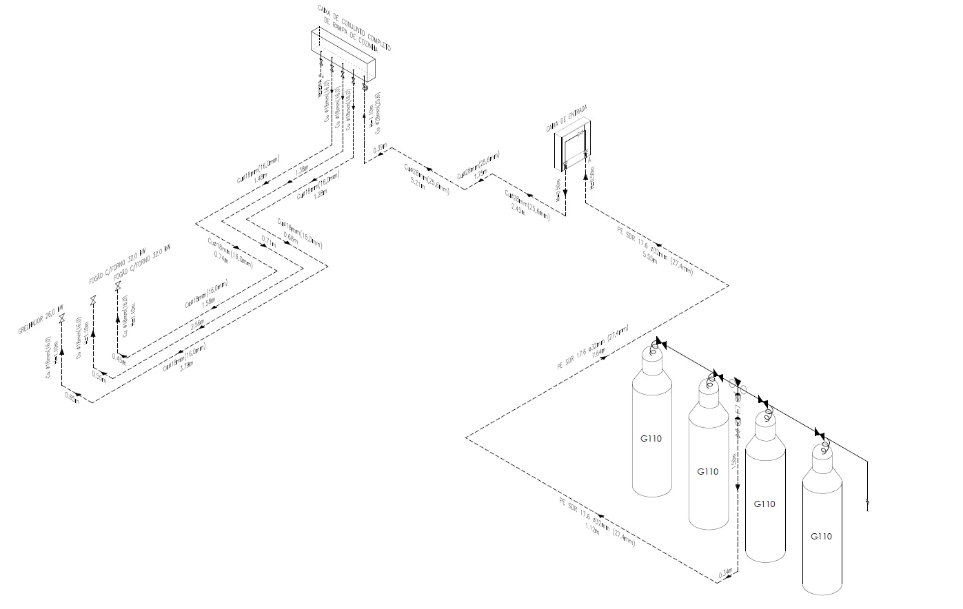
Projectos de especialidades de engenharia – Hotel – Ribeira Grande